
近日,物理科学与女同av 王刚教授团队联合中国科女同av上海微系统与信息技术研究所、南方科技大学,在碳基光电探测器设计领域取得重要进展。在《Advanced Functional Materials》上发表题为“S结构演化驱动的载体传输工程在碳框架中,用于高性能全碳光探测器”的研究论文,物理科学与女同av 硕土研究生张金秋为该论文的第一作者。研究团队基于机器学习驱动的结构演化策略,构建了C3N量子点/三维石墨烯/硅 (C3N QDs /3D-graphene/Si)异质结高性能光电探测器,成功揭示了碳骨架中原子级结构特征与宏观性能之间的关联规律。该研究为利用人工智能辅助设计碳基光电器件提供了新的理论框架,并为未来高灵敏度光电探测和智能光学系统的发展奠定了基础。

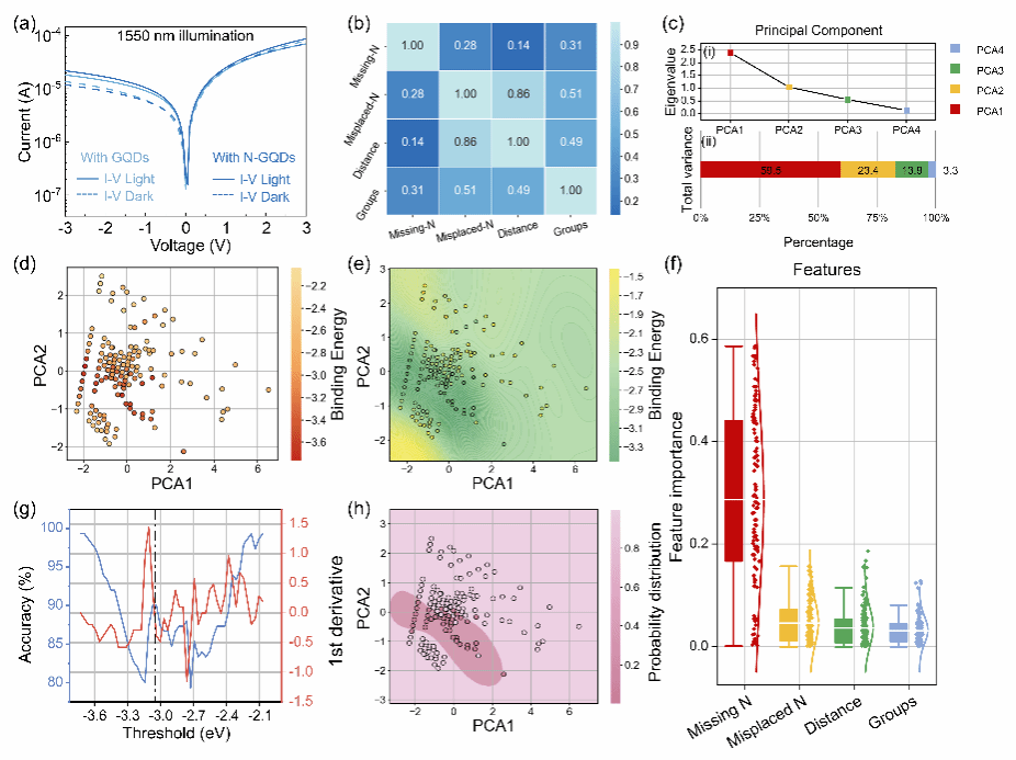
碳基光电探测器凭借低成本、柔性可加工和宽光谱响应特性,在红外成像、光通信与信息安全等领域具有广阔应用前景。然而,传统碳基材料在近红外尤其是通信波段(1550 nm)的探测性能受限,主要瓶颈在于光吸收不足与载流子复合严重。为突破这一限制,研究团队引入机器学习与实验结合的策略,从氮掺杂石墨烯量子点的缺陷结构出发,发现“缺失氮”是影响界面耦合和载流子传输的关键因素。
受此启发,研究人员设计了具有高对称性(D6h)的C3N QDs作为新型光敏材料,并与三维石墨烯/硅异质结构耦合构建光电探测器。三维石墨烯的多孔网络结构不仅显著增强了光吸收与电场局域效应,还为C3N QDs的有序分布提供了稳定支撑,从而形成多重内建电场,实现高效载流子分离与长寿命保持。

实验结果表明,所制备的C3N QDs/3D-graphene/Si异质结在380-1550 nm波长范围内均表现出优异的光响应特性。在通信波段1550 nm下,器件实现了75.7 A/W的超高响应率和1.23 × 1011 Jones的探测率,性能远超传统碳基探测器。同时,器件展现出优异的循环稳定性与高速响应能力(截止频率达1.2 kHz),能够满足红外通信与高速光传输应用需求。
表征结果进一步显示,引入C3N QDs后,界面形成“双内建电场”,有效促进了载流子分离并抑制复合。拉曼光谱和表面电位测量均验证了晶格收缩与电荷传输路径优化。通过瞬态光电流与阻抗谱分析,研究团队揭示了C3N QDs引起的载流子寿命延长机制,明确了结构演化对电学性能的直接调控作用。

值得注意的是,该研究不仅实现了高灵敏度光探测,还展示了器件在光学逻辑计算、信息加密传输及红外成像等多功能场景下的应用潜力。研究团队利用双波长光激发实现“与门”和“或门”等光学逻辑运算,并通过莫尔斯码实验实现红外信息加密通信。进一步的多波长成像实验表明,该器件可在520-1550 nm范围内实现高分辨率图像识别,为智能光学感知提供了新思路。
本研究通过机器学习驱动的结构优化,揭示了碳骨架中原子级结构缺陷与界面性能之间的定量关系,并在实验中验证了其有效性。研究成果为高性能碳基光电探测器的设计提供了全新思路,也为人工智能辅助的碳材料研究提供了重要参考。未来,团队将进一步拓展该策略至其他二维材料与异质结体系,推动新一代高灵敏度、低功耗光电器件的发展。
研究工作得到了国家自然科学基金、集成电路材料全国重点实验室开放基金和宁波市青年科技创新领军人才项目等基金支持。